社会科学和健康科学研究方法暑期班课程介绍、教师简介和教学计划
发布日期:2025-06-26 作者: 来源: 点击:
I. 正式课程

1·研究设计和研究方法

2·应用线性回归模型

3·调查实验法及其应用

4·定性比较分析研究方法

5·社会政策与项目评估方法

6·空间数据分析

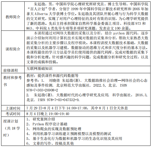
7·大数据分析技术

8·社会科学实验方法

9·中介效应和调节效应模型

10·应用多元统计分析

II. 辅助课程

1·SPSS软件使用入门

2·STATA软件使用入门

3·ArcGIS软件使用入门

4·R软件使用入门

5·Python程序设计入门

6·如何写好学术论文
